Main content
Top content
Begehen Lemminge Massenselbstmord?
Am Ende sind sie zu echten Popstars geworden: Im Videospielklassiker Lemmings liefen sie mit grüner Punkfrisur und Knollennase immer in die selbe Richtung - und meistens ins Verderben: in den Flammenwerfer, auf mörderisch spitze Stacheln, in einen Abgrund. Und das alles nur wegen einer modernen Legende: Lemminge, so heißt es, haben ihre eigene Art der Bevölkerungskontrolle: Sobald sie feststellen, dass sie sich zu stark vermehrt haben, treffen sie die ebenso vernünftige wie drastische Entscheidung, sich zu einer Horde zusammenzurotten und kollektiv von der nächsten Klippe zu springen. Alles im Interesse des Überlebens der Art. Kaum zu glauben auf den ersten Blick - begehen Lemminge also wirklich geplanten Massenselbstmord? Wir wollen diese Frage nicht voreilig beantworten, sondern versuchen, der Antwort mit ein paar mathematischen Überlegungen auf die Spur zu kommen.
Abb. 1: Exponentielles Wachstum
Wenn man in einem begrenzten Gebiet, zum Beispiel in einem Tal auf der Insel Grönland, Lemminge zählt, könnte ein Plot der Daten ungefähr so aussehen: Zu Beginn haben wir eine kleine Anzahl Lemminge. Jedes Jahr werden Junge geboren. Solange mehr junge Lemminge geboren werden, als alte Lemminge sterben, nimmt die Lemmingpopulation zu. Je mehr Lemminge es gibt, um so mehr Junge können geboren werden. Über kurz oder lang wachsen die Lemminge so über alle Grenzen (s. Abb. 1).
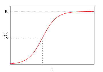
Abb. 2: Logistisches Wachstum
Unsere Vorstellung von der exponentiellen Vermehrung der Lemminge kann also noch nicht ganz vollständig sein. Es gibt eine Obergrenze von Lemmingen, für die unser Tal in Grönland einen Lebensraum bieten kann. Ist diese Obergrenze K erreicht, ist das Tal voll und die Anzahl der Lemminge kann nicht mehr zunehmen. Etwas völlig anderes ist das logistische Wachstum dennoch nicht - es ist eher eine Erweiterung des exponentiellen Wachstums: Betrachtet man den unten links in Abb. 2 eingezeichneten quadratischen Bereich, erkennt man, das dort das logistische Wachstum vom exponentiellen Wachstum kaum zu unterscheiden ist. Man kann also sagen, dass für kleine Populationszahlen, die weit unterhalb der Kapazität des Lebensraumes liegen, das logistische mit dem exponentiellen Wachstum übereinstimmt.
Hermelin: der natürliche Feind der Lemminge
Lassen wir unsere Lemminge völlig ungestört, richten sie sich gemütlich in ihrem Lebensraum ein und erreichen die Kapazität K. Aber natürlich haben Lemminge es nicht so einfach: Das in der nebenstehenden Abbildung gezeigte Hermelin ist der wichtigste natürliche Feind der Lemminge. Es ernährt sich mit Vorliebe von Lemmingen - und es geht während des ganzen Jahres, im Sommer wie im Winter, wenn die Lemminge unter der Schneedecke versteckt sind, auf Jagd. Daher ist es für das Zustandekommen der Populationsschwankungen hauptsächlich verantwortlich.
Abb. 3: Fressrate (rot) und Vermehrungsrate (grün) des Hermelins
Wir müssen also den Einfluss des Hermelins auf die Lemmingpopulation berücksichtigen. Glücklicherweise haben die Lemminge in unserem Tal insgesamt nur vier natürliche Feinde, so dass wir nur den wichtigsten Räuber, das Hermelin, berücksichtigen können. Wieviele Lemminge kann ein Hermelin fressen? In Abb. 3 ist in rot die Anzahl der Lemminge dargestellt, die ein einzelnes Hermelin frisst. Sie hängt davon ab, wie groß die Anzahl B der Beutetiere, in unserem Fall also der Lemminge, ist. Gibt es wenig Lemminge, fällt es selbst dem auf Lemminge spezialisierten Hermelin schwer, genug zu fangen, um zu überleben. Dann weicht es notgedrungen auf andere Nahrungsquellen aus. Ist ein bestimmtes Niveau an Beutetieren erreicht, steigt die Anzahl der gefressenen Lemminge etwa linear an. Es gibt allerdings eine maximale Anzahl von Lemmingen, die ein einzelnes Hermelin verspeisen kann, auch wenn Lemminge im Überfluss vorhanden sind. An diese Anzahl F_{max} nähert sich die Fressrate des Hermelins für große B an.
Aus der Fressrate F(B) ergibt sich direkt die in grün eingezeichnete Vermehrungsrate des Hermelins. Die dahintersteckende Idee ist sehr einfach: Es wird davon ausgegangen, dass Hermeline die gefressenen Lemminge "in eigene Biomasse umwandeln" - das bedeutet, dass die Hermeline sich um so besser vermehren können, je mehr Beute zur Verfügung steht. Es kann jedoch nicht jeder gefressene Lemming in ein Hermelinjunges umgewandelt werden, denn wie überall in der Natur gibt es auch hier Verluste. Die Vermehrungsrate des Hermelins ergibt sich also durch Multiplikation der Fressrate F(B) mit einem Effizienzfaktor zwischen 0 und 1.
Nun wird es Zeit, alles zusammenzufügen: Die Lemminge vermehren sich logistisch (siehe Abb. 2). Die Fressrate für ein einzelnes Hermelin ist in Abb. 3 dargestellt. Die Vermehrung der Hermeline hängt wie gerade beschrieben mit dem Nahrungsangebot zusammen. Als letztes nehmen wir noch an, dass Hermeline eine natürliche Sterblichkeit haben: in jedem Zeitschritt wird also ein bestimmter Anteil der Hermelinpopulation abgezogen.
Hat unsere ganze Mühe nun eigentlich etwas gebracht? Hierzu müssen wir unser Modell im Computer simulieren. Wir setzen dazu die Populationen der Lemminge und der Hermeline jeweils auf einen Startwert - den Startwert für die Lemminge bezeichnen wir mit B0, den für die Hermeline mit R0 und schauen, wie sich die Populationen über die Zeit verändern. Das Ergebnis ist einigermaßen überraschend:
Abb. 4: Zeitliche Entwicklung der Beute (rot) und des Räubers (grün)
Für eine gewisse Zeit sinkt die in rot gezeichnete Lemmingpopulation nur leicht - doch dann bricht sie plötzlich ohne Vorwarnung zusammen. Haben wir es hier mit dem berühmten Massenselbstmord zu tun? Doch dies kann nicht sein - selbstmörderische Tendenzen haben wir in unser Modell nicht eingebaut. Der einzige Parameter, der möglicherweise solches Verhalten abbilden könnte, wäre die Kapazität K - die Lemminge könnten ja einen eigenen Sinn dafür haben, wann ihre Bevölkerung in die Nähe der Kapazität gelangt und dann mit der ihnen zugeschriebenen Lebensmüdigkeit reagieren. Doch diese Idee müssen wir verwerfen: Schließlich sinkt die Anzahl der Lemminge ja zunächst langsam auf einen bestimmten Wert - und erst dann bricht sie plötzlich zusammen. Obendrein ist dieser Wert weit von der Kapazität K entfernt, in Abb. 4 sind K und der ungefähre Punkt, ab dem die Lemmingpopulation rapide fällt, durch gepunktete Linien markiert. Damit ist aber klar, dass der Zusammenbruch der Lemmingpopulation nicht durch Konkurrenz der Lemminge um ihren Lebensraum begründet ist.
Abb. 5: Animierte Darstellung des Räubers R(B) in Abhängigkeit von der Beute B
Viel eher scheint die Dynamik dadurch zustandezukommen, wie sich die Populationen von Räuber und Beute gegenseitig beeinflussen. In Abb. 5 wird deutlich, dass die Populationen sehr empfindlich aufeinander reagieren: Tragen wir Lemminge B und Räuber R(B) gegeneinander auf, erhalten wir einen trapezförmigen Plot. An den abgerundeten Ecken ändert sich die eine der beiden Populationen rapide, während die andere fast konstant bleibt. Betrachtet man die Anzahl der Hermeline in Abhängigkeit von der Anzahl der Lemminge, ergibt sich folgendes Bild: Vom dem in Abb. 5 durch einen blauen Punkt markierten Anfangszustand (B0,R0) ausgehend, vermehren sich die Lemminge zunächst rapide, ohne dass sich die Anzahl der Räuber stark ändert. Danach schließt sich eine Phase an, in der die Hermeline anwachsen und die Lemminge zunächst leicht absinken. Wenn jedoch die Räuber ein bestimmtes kritisches Niveau erreicht haben, dezimieren sie die Anzahl der Lemminge - statt Lebensmüdigkeit ist also ein gefräßiger Räuber die Ursache für die starken Schwankungen der Lemming-Population. Doch auch das Hermelin reagiert sehr empfindlich darauf, wenn die Lemmingpopulation eine bestimmte Untergrenze erreicht hat - offensichtlich aus Nahrungsmangel stirbt nun plötzlich ein Großteil der Hermelinpopulation - ohne dass sich die Lemmingpopulation zunächst davon erholen kann. Dies geschieht, sobald die Räuber eine bestimmte Untergrenze erreicht haben, dann vermehren sich die Lemminge wieder explosionsartig und der Zyklus beginnt von neuem.
Schlussfolgerungen
Von kollektivem Selbstmord findet sich also in unserem Modell keine Spur. Tatsächlich haben Forscher in einer langjährigen Studie festgestellt, dass die von ihnen in Grönland beobachteten dreijährigen Populationsschwankungen von Lemmingen tatsächlich durch den Einfluss des Hermelins und dreier anderer Räuber zu erklären sind:
Science-Artikel im Netz: http://www.transpolair.com/sciences/karupelv/resultats_gb.htm
Der angebliche Massenselbstmord der Lemminge ist also eine moderne Legende: Er basiert hauptsächlich auf dem Disney-Film "White Wilderness", der spektakuläre Bilder von Lemmingen zeigt, die sich einen Abhang hinunterstürzen. Tatsächlich wurden die Lemminge jedoch allein des Effekts wegen von Hunden den Abhang hinuntergehetzt - die im Film natürlich nicht auftauchten.
